圣保路润滑油(Sarlboro)-汽车润滑油品牌开拓者
公司新闻
首页
关于
新闻
产品
招商
服务
公益
联系
退 出
登 录
购物车
0
同行业的先进者和领导者
The industry leader and leader
公司新闻
行业动态
国际市场
常见问题
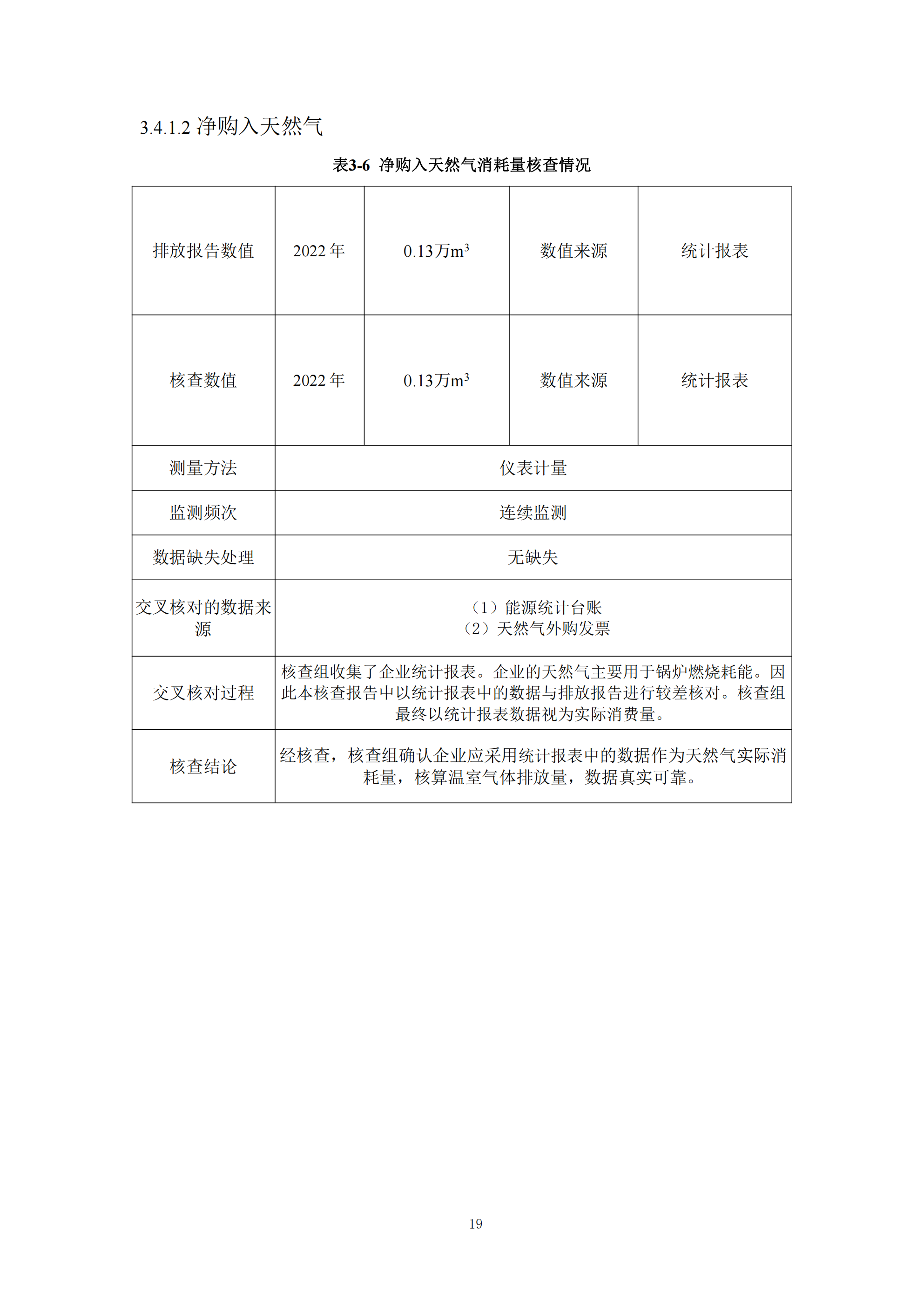
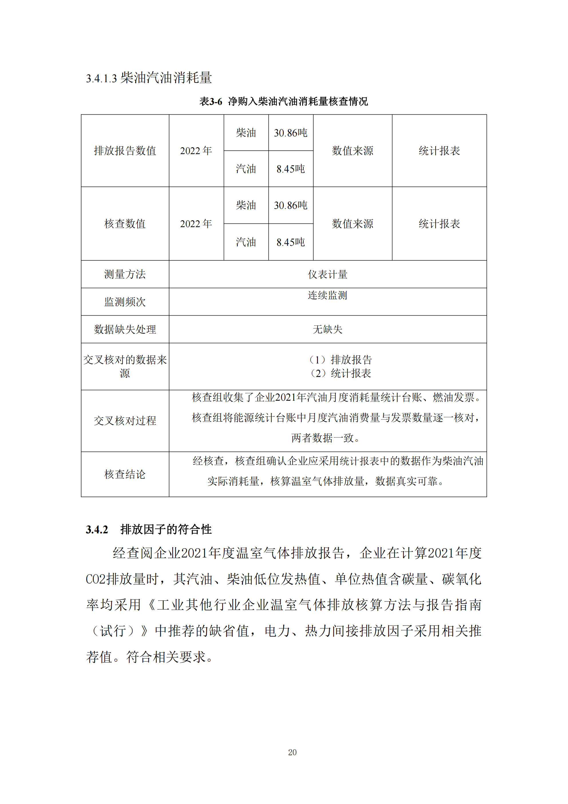
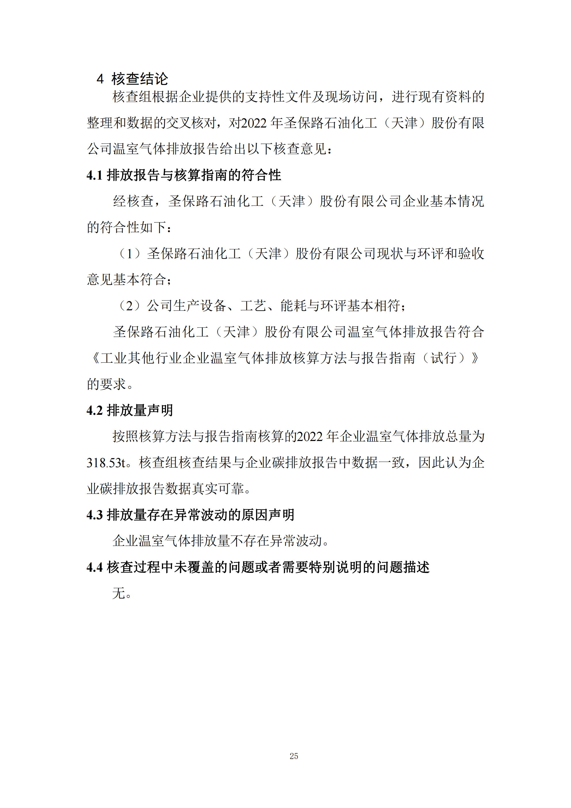
圣保路石油化工(天津)股份有限公司2022年温室气体排放核查报告
2023-08-17
上一篇:【圣保路资讯】产业合作按下“快进键”!世界第七大能源公司埃尼与圣保路达成战略合作
下一篇:【圣保路资讯】揭秘圣保路超能力!云探科研实验中心
Copyright2014 圣保路石油化工(天津)股份有限公司.all rights reserved
津ICP备09005208号
技术支持:东方网景
扫码关注微信
0